Medoment Remote Patient Monitoring

MEDOMENT RPM connects with a wide range of patient side Medical iOT Devices to collect data on real time from any location

I led the redesign of a critical section of the customer portal, driving improvements in user engagement and streamlining navigation to create a more user-friendly and efficient digital experience.


The project involved extensive user research, iterative design, and collaboration with cross-functional teams to deliver a seamless experience for BMW customers.

Summary

What was delivered and how

icon

Confidential Information

To maintain client confidentiality, certain details in this case study have been intentionally generalized or omitted.

— Services

  • Defined the UX vision and roadmap for the RPM system
  • Designed intuitive workflows for data collection, monitoring, and alerts.
  • Created a clean, accessible, and healthcare-compliant interface.

— Deliverables

  • Wireframes and high-fidelity mockups
  • Design system and UI components
  • Accessibility and compliance documentation

— Outcomes

  • Improved patient engagement through a user-friendly interface.
  • Reduced errors in data collection and reporting.
  • Enhanced healthcare provider efficiency with real-time monitoring and alerts.

Challenge

The existing portal had a complex structure that required users to go through multiple steps to complete basic tasks like managing their vehicle services, viewing invoices, or booking appointments. I restructured the information hierarchy, streamlined navigation, and reduced the number of interactions required to complete key actions. BMW customers struggled to navigate the portal, leading to low engagement and high support calls. Key pain points included

  • Integrating with a wide range of IoT devices with varying capabilities.
  • Designing for users with varying levels of tech literacy and physical abilities..
  • Ensuring the system could handle real-time data without latency or errors.

Solution

Designed with WCAG guidelines in mind, including large buttons, clear typography, and voice-assisted navigation.

  • Collaborated with legal and security teams to ensure the system met all regulatory requirements.
  • Conducted extensive user research to understand the needs of both patients and healthcare providers.
  • Used prototypes to test and refine the system’s performance and usability.
Sketches

Sketching allowed me to gain a rough understanding of key screens as well as map out necessary features.

background
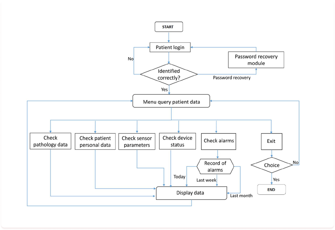
Getting the flow right
background

Approach

With a clear understanding of user needs, I developed wireframes and high-fidelity mockups to bring the RPM system to life. The designs focused on simplicity, accessibility, and compliance with healthcare regulations. To ensure consistency across the platform, I built a comprehensive design system that included reusable UI components, typography, and color schemes. This approach not only streamlined the design process but also ensured a cohesive user experience.

background

Result

The RPM system was designed with compliance as a top priority. Through close collaboration with legal and security teams. This included implementing end-to-end encryption, secure user authentication, and regular audits to ensure data privacy and security. As a result, the system gained trust from both patients and healthcare providers, with zero reported compliance violations during the first year of operation.

background
Project

Medoment Doctor Booking App

Read Previous Case Study
Project

Medoment White-Label Doctor Booking App

Read Next Case Study