Medoment White-Label Doctor Booking App

To design a white-label doctor booking app that healthcare providers can rebrand and customize to offer seamless appointment scheduling, teleconsultation, and patient engagement under their own identity.

MEDOMENT brings together care providers and care seekers, using its innovative online consultation booking and management, teleconsultation and a patient engagement portal onto a single platform.


MEDOMENT helps improve the visibility, capacity and reach of care providers thereby, enhancing the experience of patients at every stage of their medical journey to improve healthcare outcomes.

Summary

What was delivered and how

icon

Confidential Information

To maintain client confidentiality, certain details in this case study have been intentionally generalized or omitted.

— Services

  • User Research for Multiple Stakeholders (Patients, Doctors, and Healthcare Providers).
  • Design of a Scalable and Customizable UI/UX System
  • Creation of a Modular Design System for Easy Rebranding.
  • Collaboration with Developers to Ensure Flexibility in Implementation.

— Deliverables

  • Customizable Design System (Typography, Color Palettes, UI Components).
  • White-Label UI Templates for Mobile App (iOS and Android).
  • User Flows and Wireframes for Core Features (Booking, Teleconsultation, Patient Portal).
  • Interactive Prototypes Demonstrating Customization Options.

— Outcomes

  • Increased patient engagement across all branded instances of the app.

Challenge

Designing a system that is flexible enough to accommodate diverse branding requirements without compromising usability. Ensuring consistency in user experience across multiple branded instances of the app. Balancing the needs of end-users (patients and doctors) with the requirements of healthcare providers. Creating a scalable design system that can evolve with new features and client needs. Ensuring the app complies with healthcare regulations (e.g., HIPAA, GDPR) across different regions.

User Pain Points:
  • The app displays too much information at once, with cluttered screens and poor visual hierarchy.
  • The mobile app lacks key features available on the desktop version.
  • The app is difficult to navigate, with too many menus, tabs, or steps to access key features.

Solution

MEDOMENT Virtual Clinic is a telehealth platform that leverages cutting-edge technology to provide equitable, personalized, and efficient healthcare services. It enables patients to consult with doctors remotely, access personalized care plans, and manage their health records securely

At a high level
  • Research Phase: Conducted interviews with healthcare providers, doctors, and patients to understand their needs and branding requirements.
  • Ideation Phase: Collaborated with stakeholders to define the core features and customization options.
  • Design Phase: Created a modular design system and templates for iOS and Android platforms.
  • Implementation Phase: Worked with developers to build a flexible backend system that supports white-labeling.
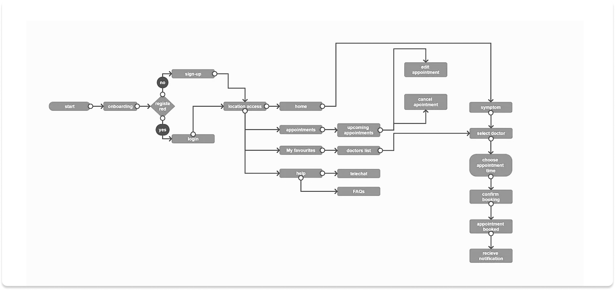
Getting the flow right
background

Approach

To create the MEDOMENT Virtual Clinic, I conducted interviews with patients, doctors, and healthcare providers to deeply understand their needs and challenges, while also analyzing competitor white-label solutions to identify industry best practices.

I then translated these ideas into tangible designs by developing low-fidelity wireframes and high-fidelity prototypes for the platform’s key functionalities. Usability testing was conducted to gather user feedback, which informed iterative refinements to improve the overall experience. The final deliverable was a polished, accessible, and scalable UI/UX design that met the diverse needs of patients and healthcare providers.

background

Result

MEDOMENT Virtual Clinic improved healthcare access, user satisfaction, and operational efficiency.

background
Project

Medoment Virtual Clinic

Read Previous Case Study
Project

Medoment Remote Patient Monitoring

Read Next Case Study